住宅销售与库存
拆赔方案
二手房参考价(归档)
每日数据(归档)
楼盘搜索(归档)
房地产
自建房
购房政策
近年土拍
住宅土拍
旧改土拍
村(居)委会数据
镇街(园区)数据
人口普查
城市数据
城市规划
城市对比
全国部分大中城市对比
粤港澳大湾区城市对比
珠三角城市对比
长三角城市对比
运营数据
已建/在建线路
远期规划线路
首页
楼市周边
政策
土拍
城市数据
地铁
市重大项目
上市公司
第三方报告
实用工具
登录 / 注册
返回
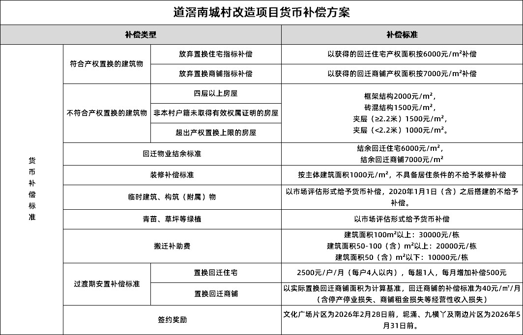
拆赔方案详情
发布于 2025.12.03
道滘镇南城村坭涌、九横丫、南边片区城中村拆迁补偿安置方案
附件
1.
道滘镇南城村坭涌、九横丫、南边片区城中村拆迁补偿安置方案.pdf
其他
跳转原文